402永利集团官网入口
设为首页
加入收藏
首页
/
永利概况
/
学院简介
现任领导
学院架构
师资队伍
/
师资概况
硕士导师
教师名录
专职教师
科学研究
/
研究机构
产学研合作项目
学术团队
学术交流
本科教育
/
本科(四年制)
第二学士学位(两年制)
双学位(两年制)
下载专区
研究生教育
/
学术型
专业型
永利集团
/
党建动态
党课学习
学团风采
就业指导
校友中心
/
校友风采
MBA校友联盟
MPAcc校友联盟
招生与就业
/
本科招生
研究生招生
就业信息
基层风采
通知通告
学院通知
转发学校通知
通知
通知通告
首页
>>
通知通告
>> 正文
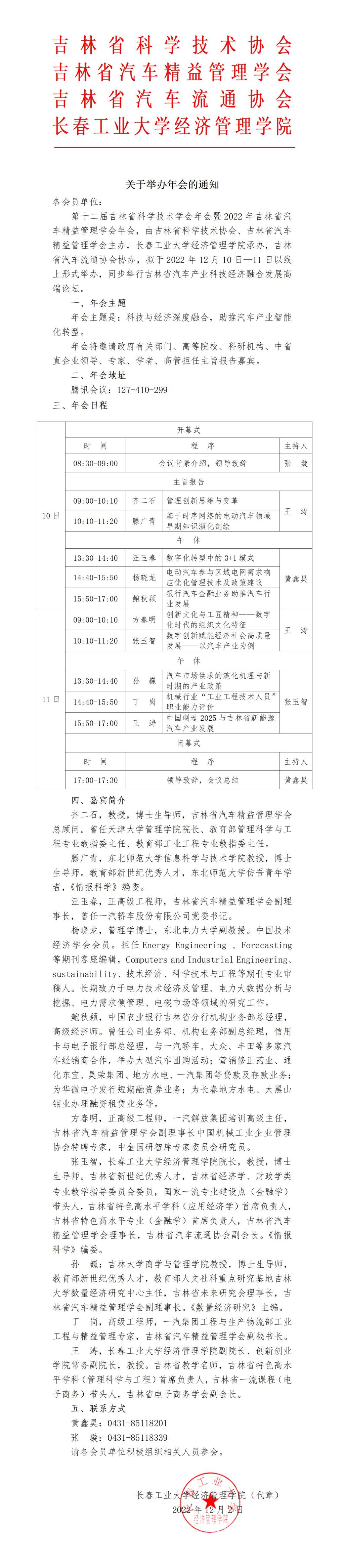
关于举办第十二届吉林省科学技术学会年会暨2022年吉林省汽车精益管理学会年会的通知
作者:
发布日期:2022-12-05
点击数:
上一条:
第十三届全国大学生电子商务“创新、创意及创业”挑战赛报名通知
下一条:
关于吉林省汽车精益学会 402永利集团2022年项目立项的通知